jr7cwk;lavo

▼アンプ付スピーカ>3号機の設計

AVIC-T10の出力改善の為、3号機の設計中である。

概要

接続方法
 スピーカは外付とし、3.5φSTEREO JACK出力。
 3.5φSTEREO PLUG入力

AMPIC
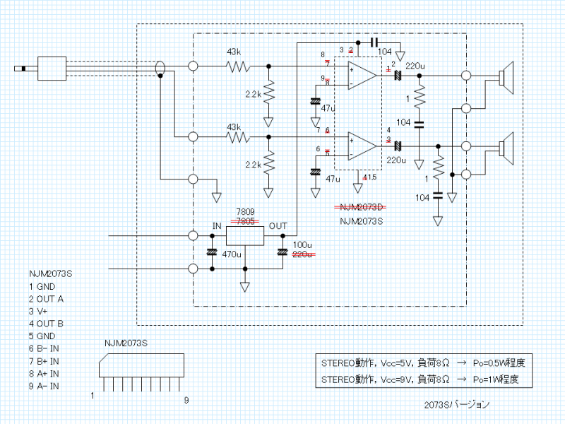
 1,2号機の製作でNJM2073Dを使い切ってしまったので、NJM2073Sを使用する。
 (ICのパッケージ,ピン数が異なるので、回路図のピンNo,実装図変更必要。)
 9V動作のSEPP出力。
 例によって固定ゲインとする。(入力のアッテネータ回路の乗数は1,2号機と同じ)

図は3号機の回路図。

11/05/15追加>
※SIP(Single In Line)タイプの「NJM2073S」は製造中止でメーカーのカタログからは「とっくの昔に!」落ちています。
秋月で購入した関係でデータシートが手元に残っているのが幸い。


●画像 ( )
●2009.01.20
●cwk
編集


コメントを書く
記事へ
HOME

copyright/jr7cwk

powered by samidare