最上義光歴史館 - 山形県山形市

▼「天下三槍」のペーパークラフト

ダウンロード(ファイル/2.06MB) >>こちら
※[ダウンロード]してプリントアウト(A4サイズ)することができます。
※ PDFのダウンロード>>こちら
※このペーパークラフトは無料でダウンロードできます。

[画像]

[画像]

[画像]

[画像]
画面右上から「日本号」「蜻蛉切」「御手杵」


 甲冑ペーパークラフトは皆さん上手くお作りいただけたでしょうか?

 飾ってみればなかなかの見栄えだと思いますが、それだけではどうも寂しい場合のオプション的な小道具が登場です。
 甲冑ペーパークラフトは明記していませんが、全て1/4サイズになっていますので、オプションもこのスケールで制作しています。
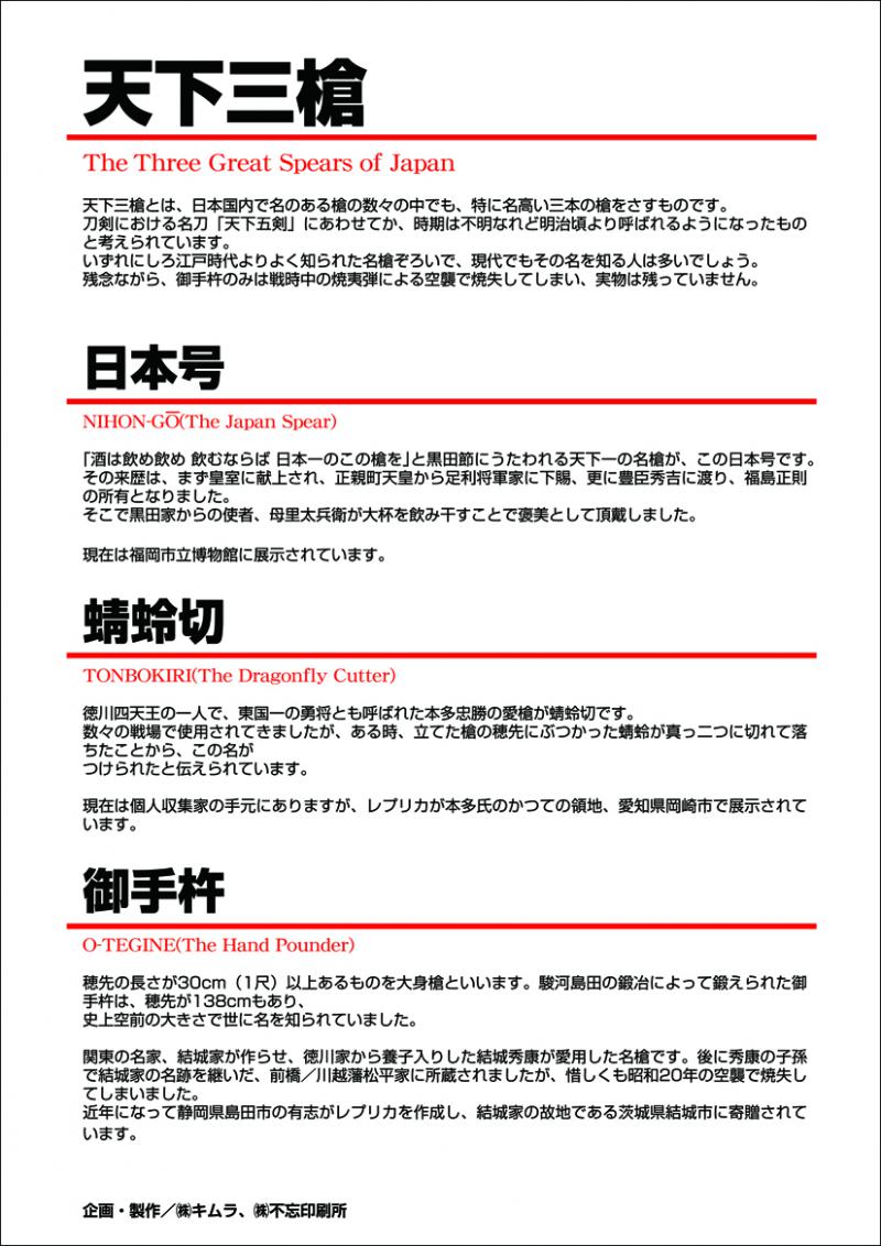
 まずは前田慶次の皆朱の槍にあわせて、名槍ぞろいの『天下三槍』が第一弾です。
 通常、実戦用の槍は穂先が5寸から6寸(15-18p)程度で、これ以上長くなると重く使いづらくなると言われています。それでも力自慢の武勇を誇る武士は、大きく長い穂先の槍を携えて参戦しました。
 穂先が1尺(30p)を超えるものを大身槍と言い、慶次の槍がちょうど1/4サイズでこの大きさです。
 それらの槍の中でも、特に名高い逸話を持つ日本号と、常識外れの大きさで知られた御手杵、それに徳川四天王本多忠勝の愛用の蜻蛉切の三つを、いつしか『天下三槍』と呼ぶようになりました。
 残念ながら、御手杵は戦災で焼失してしまいましたが、それでもレプリカが作られています。日本号、蜻蛉切も実物、レプリカが各地で展示されていますので、是非この機会に足を運んでみてください。
 オプションは甲冑の新作共々これから準備していきますので、お楽しみに。
木村吉孝 

※「米沢・戦国 武士(もののふ)の時代」より転載


※このペーパークラフトは米沢市の木村吉孝氏が企画したものです。

※木村吉孝氏の他のペーパークラフト>>こちら
画像 ( )
2015.08.08:最上義光歴史館

HOME

yoshiaki

powered by samidare